港聞
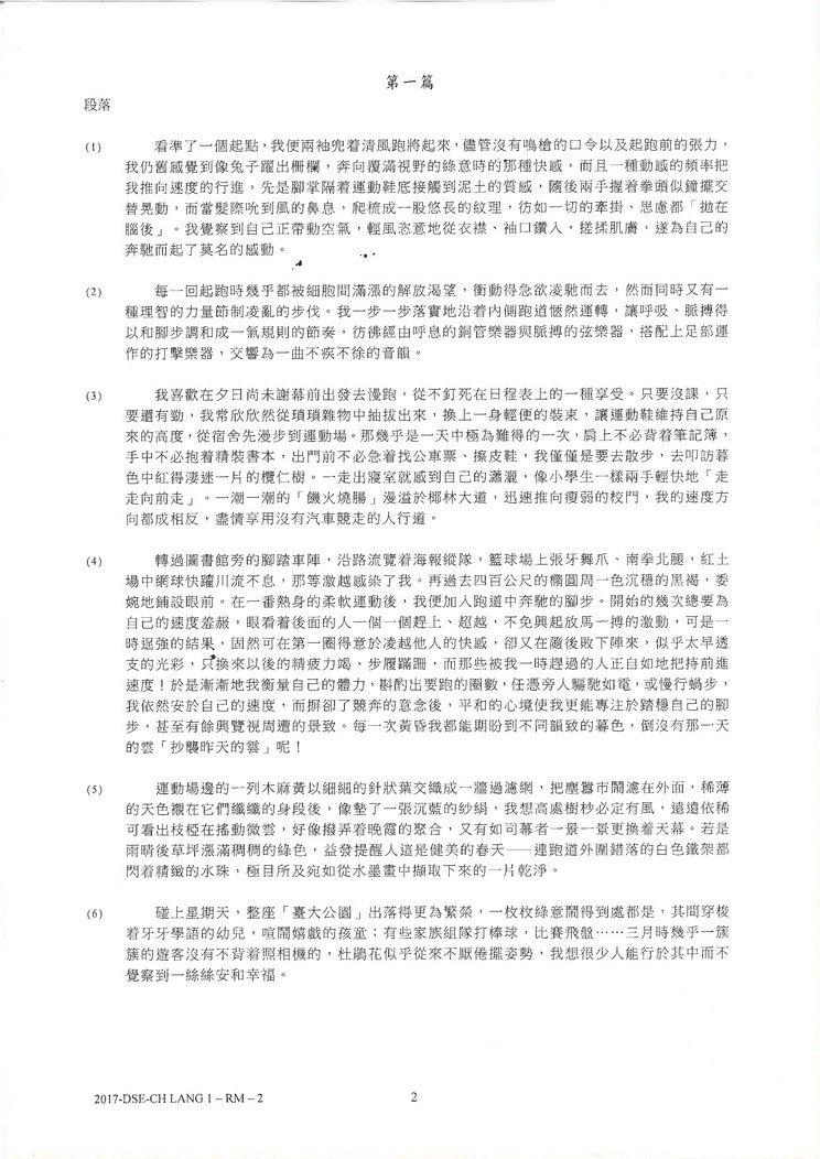
奧運
娛樂
生活
科技
國際
觀點
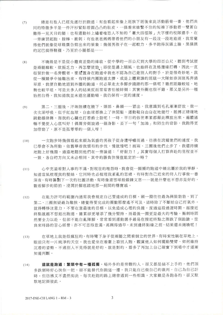
經濟
體育
女生
熱話
中國
好食玩飛
社區
藝文格物
影像
更多
服務
登入
港聞
社會新聞
突發
偵查
政情
深度
香港經濟
天氣
奧運
最新焦點
直播時間表
香港隊專區
港隊獎牌希望
數據解密
娛樂
即時娛樂
電影
眾樂迷
生活
健康
教煮
親子
寵物
職場
好生活
網購攻略
科技
實用教學
數碼生活
遊戲動漫
國際
即時國際
環球趣聞
國際分析
世界專題
觀點
社論
01觀點
周報
經濟
財經快訊
宏觀解讀
地產樓市
專題人訪
體育
即時體育
跑步
Jumper
武備志
女生
知性女生
穿搭筆記
談情說性
美容手帳
熱話
熱爆話題
開罐
研數所
中國
即時中國
大國小事
藝文中國
中國觀察
台灣新聞
好食玩飛
食玩買
旅遊
社區
社區專題
18區新聞
隱形香港
社區伙伴
藝文格物
一物
形而
藝文
哲學
第二身
扭耳仔
影像
紀實
動感
影像熱話
攝影界
訂閱《香港01》周報
01線報
關於我們
01招聘
廣告查詢
01App
常見問題
聯絡我們
私隱聲明
條款及細則
香港01有限公司版權所有 © 2021
登入 / 註冊
首頁
港聞
奧運
娛樂
生活
科技
國際
觀點
經濟
體育
女生
熱話
中國
好食玩飛
社區
藝文格物
影像
訂閱《香港01》周報
01線報
關於我們
01招聘
廣告查詢
01App
常見問題
聯絡我們
私隱聲明
條款及細則
香港01有限公司版權所有 © 2021
港聞
【DSE】2017文憑試考卷分析 答題重點 考生心聲
2017英文科
【DSE】英文聆聽綜合卷要學生以地產商身份作答 老師評「離地」
社會新聞
2017-04-08
01:06
01:06
【DSE】英文閱讀卷引論文議題考環保 、千禧世代 考生指字詞艱深
社會新聞
2017-04-07
01:17
01:17
【DSE】英文老師指閱讀卷談千禧世代 主題 「共鳴感強兼貼地」
社會新聞
2017-04-07
【DSE】英文作文要考生寫blog 談非物質文化遺產蛋撻麻雀
社會新聞
2017-04-07
英文科Paper 1(閱讀理解)Part A Reading Passages
英文科Paper 1(閱讀理解)Part A Question-Answer Book
英文科Paper 1(閱讀理解)Part B1 Reading Passages
英文科Paper 1(閱讀理解)Part B1 Question-Answer Book
英文科Paper 1(閱讀理解)Part B2 Reading Passages
英文科Paper 1(閱讀理解)Part B2 Question-Answer Book
英文科Paper 2(作文)Question-Answer Book
2017中文科
【DSE】中文閱讀理解引台灣文章《跑道》 學生:文章長未能完卷
社會新聞
2017-04-05
【DSE】回應社會實況?中文作文要學生「談憤怒」、「解心結」
社會新聞
2017-04-05
01:56
01:56
【DSE】中文科「死亡之卷」不再死亡 老師:易合格摘「雙星」難
社會新聞
2017-04-05
【DSE】中文聆聽試收音系統失靈 逾萬學生延遲開考
社會新聞
2017-04-06
【DSE】中文聆聽綜合寫演講辭 考生:聆聽易 老師:無山埃位
社會新聞
2017-04-06
00:33
00:33
【DSE】中文聆聽延遲開考涉人為錯誤 調查後再決定會否調整成績
社會新聞
2017-04-07
中文科(卷一)閱讀能力考材
中文科(卷一)閱讀能力-答題簿
中文科(卷二)作文
2017通識科
【DSE】通識科必答卷政治題消失 考生活質素、族裔共融、減貧
社會新聞
2017-04-03
【DSE】通識無政治好輕鬆? 老師分析及考評簡介:政治在細節
社會新聞
2017-04-03
【DSE】通識卷二選答 問全球化工業、電子煙、傳統濕街市轉型
社會新聞
2017-04-03
【DSE】通識卷簡評:難度不低,絕非史上最淺
香港地
2017-04-04
【DSE】通識老師考通識:一路做卷一路批改的雙重人格
精選
香港地
2017-04-04
01:25
01:25
【DSE】80後通識教師實戰體會學生困難:原來我都會寫唔晒
社會新聞
2017-04-04
更多文章
通識科(卷一)
通識科(卷二)
應試準備
DSE加油!首科考通識 學生互相鼓勵 計數機、螢光筆都要帶
社會新聞
2017-04-02
DSE開考 考生聞「你好溫書啦」都有壓力 冀父母給予空間
社會新聞
2017-04-02
02:49
02:49
【DSE.有片】生涯規劃問卷考劉鳴煒 200條問題就找到人生目標?
精選
社區專題
2017-04-03
DSE報錯考卷可叫考評局Fax到試場 咁貼心真唔真?
精選
熱爆話題
2017-04-01
DSE考核心科目下周開考 調查:考生壓力爆標多源自社會
社會新聞
2017-03-29
【DSE】考中文講英文 阻考生發言 考評局:行為不檢會取消成績
社會新聞
2017-03-16
更多文章
考生百態
DSE 相關文章
公社科|消息:考評局邀中五生考先導測驗 收數據訂「達標」準則
社會新聞
2021-07-24
超級狀元再下一城成「十大傑出學生」 望投身金融業
社會新聞
2021-07-24
本地升學丨副學位提供基礎訓練 點揀自資院校先啱?
好生活
2021-07-23
公社科樣本試題出爐 兩小時三必答 問麻疹、國安法及大灣區機遇
精選
社會新聞
2021-07-23
DSE JUPAS改選│5**是幾分?教你計DSE分數|附各大學科目所需分數
精選
研數所
2021-07-22
DSE放榜|劏房男生為交租每日放學做兼職 為DSE苦讀終考獲4科5**
精選
親子
2021-07-22
更多文章
2016 DSE 放榜
超級狀元再下一城成「十大傑出學生」 望投身金融業
社會新聞
2021-07-24
DSE JUPAS改選│5**是幾分?教你計DSE分數|附各大學科目所需分數
精選
研數所
2021-07-22
DSE放榜|劏房男生為交租每日放學做兼職 為DSE苦讀終考獲4科5**
精選
親子
2021-07-22
DSE考生英澳法修讀職業治療門檻低 升學顧問分析回港執業青雲路
社會新聞
2021-07-22
DSE放榜|巴基斯坦裔女生「禁飛令」後再戰 英文獲5**盼入新聞系
精選
18區新聞
2021-07-21
DSE放榜|港大附屬學院暫錄1.2萬報名 考生報讀副學士望升讀三大
社會新聞
2021-07-21
更多文章
請使用下列任何一種瀏覽器瀏覽以達至最佳的用戶體驗:Google Chrome、Mozilla Firefox、Microsoft Edge 或 Safari。為避免使用網頁時發生問題,請確保你的網頁瀏覽器已更新至最新版本。
繼續瀏覽